升学服务平台
国内权威的一站式选校平台
搜索
热搜:
重庆能源工业技师学院
|
江苏省赣榆中等专业学校
|
首页
职业学校
辽宁职校
海南职校
上海职校
云南职校
广西职校
贵州职校
江苏职校
吉林职校
广东职校
陕西职校
山西职校
西藏职校
湖北职校
河北职校
重庆职校
湖南职校
福建职校
青海职校
河南职校
内蒙古职校
天津职校
黑龙江职校
安徽职校
宁夏职校
新疆职校
甘肃职校
四川职校
山东职校
江西职校
浙江职校
北京职校
行业资讯
学校新闻
学校费用
招生简章
招生要求
职校百科
常见问题
学校库
重庆职校
四川职校
辽宁职校
海南职校
上海职校
云南职校
广西职校
贵州职校
江苏职校
吉林职校
广东职校
陕西职校
山西职校
湖北职校
河北职校
重庆职校
湖南职校
福建职校
青海职校
河南职校
天津职校
安徽职校
宁夏职校
甘肃职校
山东职校
江西职校
浙江职校
北京职校
黑龙江职校
内蒙古职校
新闻库
招生简章
招生费用
招生要求
常见问题
学校新闻
当前位置:
首页
>
高考资讯
>
当前位置:
首页
>
高考资讯
>
2025东北大学研究生分数线(含2023
来源:互联网
2025-05-19
314
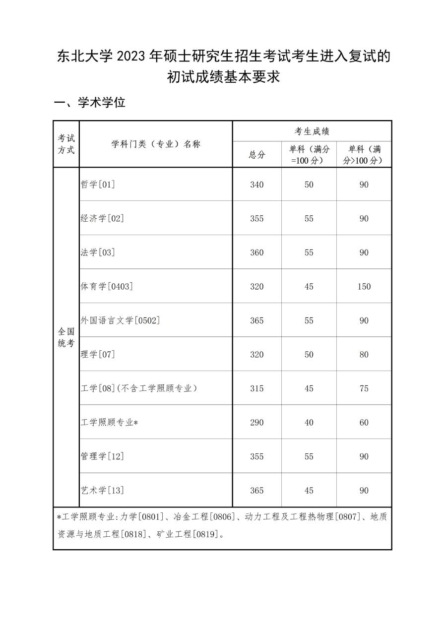
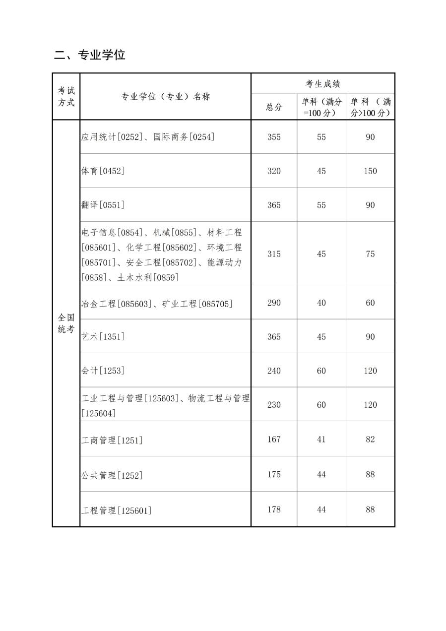
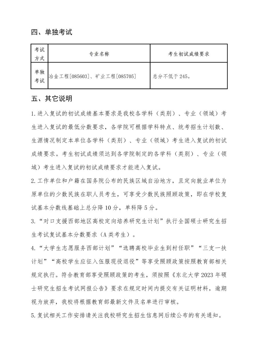
本文为大家整理的是东北大学2023-2025历年研究生复试分数线,包含学硕和专硕,供大家参考,真切希望大家都能考上自己满意的学校。
一、2025年东北大学研究生分数线
附2025年考研国家线
三、2023年东北大学研究生分数线
点击展开
相关文章
资讯入口
行业动态
招生要求
招生简章
常见问题
热门资讯
" alt="贵州理工学院在贵州的录取分数及位次">
贵州理工学院在贵州的录取分数及位次
03-27
12
" alt="铜仁学院一年的费用多少">
铜仁学院一年的费用多少
03-27
14
" alt="贵州理工学院一年的费用多少">
贵州理工学院一年的费用多少
03-27
14
" alt="铜仁学院王牌专业有哪些?">
铜仁学院王牌专业有哪些?
03-27
14
" alt="铜仁学院在贵州的录取分数线是多少?">
铜仁学院在贵州的录取分数线是多少?
03-28
14
推荐阅读
731人浏览
文科女生适合哪些高薪的专业(2026参考)
523人浏览
文科女生学什么专业比较好?(2026参考)
968人浏览
重庆大学在全国历年录取分数线
1440人浏览
福建省召开全省教育工作会议
1463人浏览
滨州市高级技工学校召开全面从严治党专题会议
19041人浏览
万通汽修学校学费表
4425人浏览
初三考多少分能上普高
5788人浏览
卫校的录取分数线是多少
6896人浏览
初中升中专怎么升
4611人浏览
初三考多少分能上高中
热门资讯
物化地可以报什么专业什么大学 2025高考推荐
2025年高考物理化学地理组合可以报的专业有经济统计学、生物科学、电子信息工程、建筑学、中医学等。物化地可以报的大学以综合类、师范类和理工类居多,具体名单即分数线如下。
HOT
2025-05-05
什么是五年一贯制
“五年一贯制”,全称为五年制高等职业技术教育(简称五年制高职),又称“初中起点大专教育”,是一种新兴的高等教育模式。是指招收初中毕业生,实行五年一贯制的高等职业教育,是中国高等职业教育的重要形式。
HOT
2022-12-20
职业教育"三教"改革是指什么?
职业院校“三教”改革是在新理念指导下的教学改革。高职院校要以新发展理念为指导,树立科学的教学观,以教学改革为核心,以教学基本建设为重点,推动形成实施“三教”改革的基本共识,激发更多的师生积极参与“三教”改革之中。
HOT
2022-11-29
幼儿教育指什么?就业前景好吗?
幼儿教育一般是指学前教育,主要是针对3~6岁年龄阶段的幼儿所实施的教育,是一个人教育与发展的重要而特殊的阶段。
HOT
2022-12-13
万通汽修学校学费表
万通汽车学校学费需要5000元-15000元/年不等。中专和大专类的专业大概需要10000元-15000元/年的学费,短期培训大概需要5000元-8000元学费。不同专业收取的费用有所差异。
HOT
2023-01-31
学校推荐
·
层次:中专
扬州旅游商贸学校
882
·
层次:对口升学
长乐职业中专学校
1444
·
层次:中专
河池巴马民族师范学校
1460
·
层次:中专
德州机电工程学校
1462